為電影配樂八個月卻被告知不能署名?張藝謀作品《影》配樂糾紛懶人包
第 55 屆金馬獎剛落幕,張藝謀作品《影》獲得最佳導演獎以及多個技術獎項,其中入圍最佳原創電影音樂的作品在中國卻引爆署名跟抄襲爭議。作曲家董穎達在微博撰文,表示其團隊最早受張藝謀委託創作配樂,在完成工作後,發行商以「電影未使用董穎達團隊創作的音樂」為由,拒絕將原配樂團隊放到片尾的 Credit 名單,除此之外,他們還發現公開放映版的音樂跟自己創作的「極為相似」,有抄襲的嫌疑,並進而提告,以下就為各位快速導引本事件的始末。
首先,我們先來認識一下事件裡面的關鍵角色。

合作初期,在爭議之前
整個事件從一篇文章開始:我們拒絕做《影》的影子:對近期《影》配樂事件的公開回應
撰文者是《影》最早合作的配樂家董穎達,她在文中透露,2017 年 2 月受張藝謀導演委託,開始進行《影》的配樂創作。由於電影的拍攝背景定為三國時期,所以她邀請全中國最頂尖的演奏家和中國古代音樂專家,包辦了全片跟音樂有關的大小事。除了音樂創作與後期混錄,包括片中樂器的美術考究,以及主角孫儷、鄧超在表演時的演奏指導都在他們的工作範疇。
在文章中,董穎達附上了手機相簿的截圖,可以看到多位演奏家演奏畫面,還有指導孫儷演奏的照片。
(圖片來源:董穎達微博,點圖可放大觀看)
並且在 2017 年 7月底跟組創作結束後,將全體配樂成員名單傳給製片方。

文中提到,2017 年 10 月下旬,為了讓片方趕得上柏林電影節,他們完成了電影中所有音樂與後期混音。緊接著 11 月正式和製片方簽訂正式的作曲合約,她提到製片方說因為電影要趕新年檔期,所以在音樂的部分,「會再請一位音樂人添加一些商業元素」。
爭議的開始:為什麼片商不將原配樂團隊放到片尾名單?
2018 年 9 月,團隊演奏家給董穎達發了幾個《影》的宣傳片,告訴她裡面音樂採用的都是董穎達團隊的原聲音樂,她馬上跟製片方進行確認,卻被告知因為影片公映版裡沒有用其團隊的音樂,所以不能給團隊署名。
(圖片來源:董穎達微博,點圖可放大觀看)
她認為,「只要用了原創音樂,哪怕是一條,一個主題,甚至幾個音……就必須署名,這是對原創知識產權的尊重」,並把合約拿出來,強調這點是有合約保障的。即便如此,片商仍堅持不將團隊的 Credit 放在《影》的電影正式版,僅將董穎達標示在「前期作曲」的部分,團隊名單只有在預告片、電影紀錄片《張藝謀和他的影》片尾出現。
正式提告:配樂抄襲門
爭議還不只如此!在 9 月 30 日電影正式上映後,他們發現音樂被抄襲了,認為事實與片商堅稱的「公映版沒有用你們的音樂所以不能署名」相左。
董穎達提到,全片配樂從旋律、和聲、音樂風格和樂器的使用等等,和他們的版本極度相似甚至相同,只是換人演奏而已。他們連夜嘗試與製片方聯絡,第二天被告知需要和發行商確認,直到 11 月 16 日提告前,發行商仍沒作任何回應。
2018 年 11 月 16 日,董穎達正式起訴發行商樂創文娛侵害作品署名權,並於 2018 年 11 月 17 日,也就是金馬獎當天發佈文章說明此事。文章附上《影》配樂作曲和演奏參與者的全體簽名,以及法院的受理案件通知書,表示要為團隊爭取該有的署名權。
(圖片來源:董穎達微博,點圖可放大觀看)
目前各方的回應
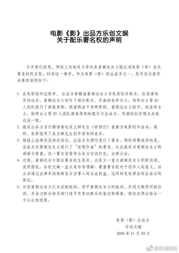
11 月 18 日,樂創文娛針對此事發表聲明,表示董穎達團隊的配樂與發行商、導演的創作理念未能達成一致,隨後發行商另行聘請委託吳立群(撈仔)重新為電影創作,並使用了撈仔版本的配樂。因此,公映版電影配樂作曲的署名為撈仔,同時也為感謝董穎達的付出,所以特別署名「前期作曲」。

此外,聲明中還強調董穎達提出署名權主張後,發行商一直進行積極溝通、說明情況。對於董穎達的起訴,樂創文娛表示將積極應訴,並全力配合有關部門對於有爭議配樂的鑒定和調查。
11 月 19 日,配樂家撈仔在微博發布了正式聲明,說明了和《影》合作緣由與配樂創作過程,來駁斥董穎達的控訴,證明配樂絕無抄襲。在最後也要求董穎達「停止散布不實言論,並公開道歉」,表示將在未來通過法律維護自己的名譽權。目前,董穎達尚未就該聲明作出回應。
(圖片來源:撈仔微博,點圖可放大觀看)
隨即在 11 月 20 日,撈仔提出律師聲明,正式以法律途徑迎戰。
董穎達也在文章發佈後,沒再針對發行商和撈仔的聲明做後續回應,事情還在延燒中,誰對誰錯?還是要等法院判決結果出來才能知道,後續有最新情況我們也將更新在本篇文章中。
從不同角度來看這次事件
1. 撈仔的配樂真的有抄襲嗎?這是中央音樂學院的學生針對撈仔跟董穎達版本所做的音樂比對。
2. 配樂沒被採用這件事,一堆好萊塢配樂家可是司空見慣了。在影視工業成熟的好萊塢是怎麼處理署名這件事的?來看看影樂誌這篇知識性豐富的文章。
3. 知乎網友從「電影配樂製作」的角度來分析這次事件,是作為了解這次事件脈絡的另一種角度。



發表留言